广东教师资格证面试报名时间2023下半年
- 时间:
- 2023-10-23 16:37:25
- 作者:
- 徐老师
- 阅读:
- 来源:
- 广东教师资格证报名

推荐阅读>>>2023年下半年广东省中小学教师资格考试面试公告
广东教师资格证面试报名时间2023下半年具体安排如下:
网上报名时间:2023年11月8日-11日。
网上缴费时间:2023年11月14日24:00前。
准考证打印时间:2023年12月4日至12月9日
面试考试时间:2023年12月9日-10日(考生较多的考区可顺延考试时间)。
面试成绩公布时间:2024年1月10日。
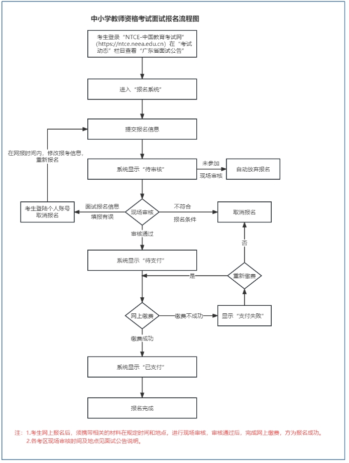
教师资格证面试报名流程如下:

以上就是广东教师资格证面试报名时间2023下半年的全部内容,考生若想了解更多广东教师资格笔试考试的相关资讯,如广东教师资格考试公告、广东教师资格证报名时间、广东教师资格考试时间、考试内容、广东教资考试真题等,敬请关注广东省教师资格证报名(http://www.jszg.gd.cn/)。
点击继续阅读>>
扫码登录
扫码关注“广东教师考试信息”微信公众号
即可查看余下内容
广东教师资格
