2020下半年广东省教师资格考试面试公告
- 时间:
- 2020-12-23 11:41:41
- 作者:
- 戈老师
- 阅读:
- 来源:
- 广东教师资格证报名
一、面试对象
(一)户籍在广东的社会人员(含在职、待业人员);
(二)持有广东省居住证并在有效期内的外省(区、市)户籍人员;
(三)广东省内普通高等学校三年级及以上的全日制本科学生、毕业学年的全日制专科学生、广东省内幼儿师范学校毕业学年全日制学生和全日制在读研究生;
(四)持港澳台居民居住证或港澳居民来往内地通行证或五年有效期台湾居民来往大陆通行证的港澳台居民。
以上人员须已参加中小学教师资格考试笔试且各科笔试成绩合格并在有效期内,方可报名参加本次面试。
二、报名条件
(一)具有中华人民共和国国籍,身体健康。
(二)遵守宪法和法律,热爱教育事业,具有良好的思想品德。
(三)未达到国家法定退休年龄。
(四)符合《教师法》规定的学历要求:
1.报考幼儿园教师资格面试,应当具备幼儿师范学校毕业及以上学历。
2.报考小学教师资格面试,应当具备中等师范学校毕业及以上学历。
3.报考初级中学教师资格面试,应当具备高等师范专科学校或者其他大学专科毕业及以上学历。
4.报考高级中学教师资格面试和中等专业学校、技工学校、职业高级中学文化课、专业课教师资格面试,应当具备高等师范院校本科或者其他大学本科毕业及以上学历。
5.报考中等职业学校实习指导教师资格(包括中等专业学校、技工学校、职业高级中学实习指导教师资格)面试,应当具备中等职业学校毕业及以上学历。
港澳台居民参加全国中小学老师资格考试面试的报名条件,按照《教育部办公厅中共中央台湾工作办公室秘书局国务院港澳事务办公室秘书行政司关于港澳台居民在内地(大陆)申请中小学教师资格有关问题的通知》(教师厅〔2019〕1号)规定执行。
被撤销教师资格的,5年内不得报名参加考试;受到剥夺政治权利,或故意犯罪受到有期徒刑以上刑事处罚的,不得报名参加考试。曾参加教师资格考试有作弊行为的,按照《国家教育考试违规处理办法》(教育部第33号令)的相关规定执行。
三、面试内容及科目
(一)面试内容
面试依据教育部印发的《中小学和幼儿园教师资格考试标准(试行)》和《考试大纲(试行)》(面试部分)进行,包括备课(或活动设计)、试讲(或演示)、答辩(或陈述)等环节。面试主要考核职业道德、心理素质、仪表仪态、言语表达、思维品质等教学基本素养和教学设计、教学实施、教学评价等教学基本技能。考生可登录“NTCE-中国教育考试网”(http://ntce.neea.edu.cn)查阅各科目考试大纲。
(二)面试科目
1.幼儿园教师资格面试不分科目。
2.小学教师资格面试分语文、数学、英语、社会、科学、体育、音乐、美术、心理健康教育、信息技术、小学全科,共11个科目。
3.初级中学教师资格面试分语文、数学、英语、思想品德、历史、地理、物理、化学、生物、音乐、体育与健康、美术、信息技术、历史与社会、科学、心理健康教育、日语、俄语,共18个科目。
4.高级中学教师资格面试分语文、数学、英语、思想政治、历史、地理、物理、化学、生物、音乐、体育与健康、美术、信息技术、通用技术、心理健康教育、日语、俄语,共17个科目。
5.中等职业学校文化课教师面试科目与高级中学教师面试科目相同。中等职业学校专业课教师和实习指导教师的教师资格面试按《广东省中等职业学校专业课教师和实习指导教师资格考试面试大纲》(粤教继函〔2016〕37号)规定进行。
四、报考流程
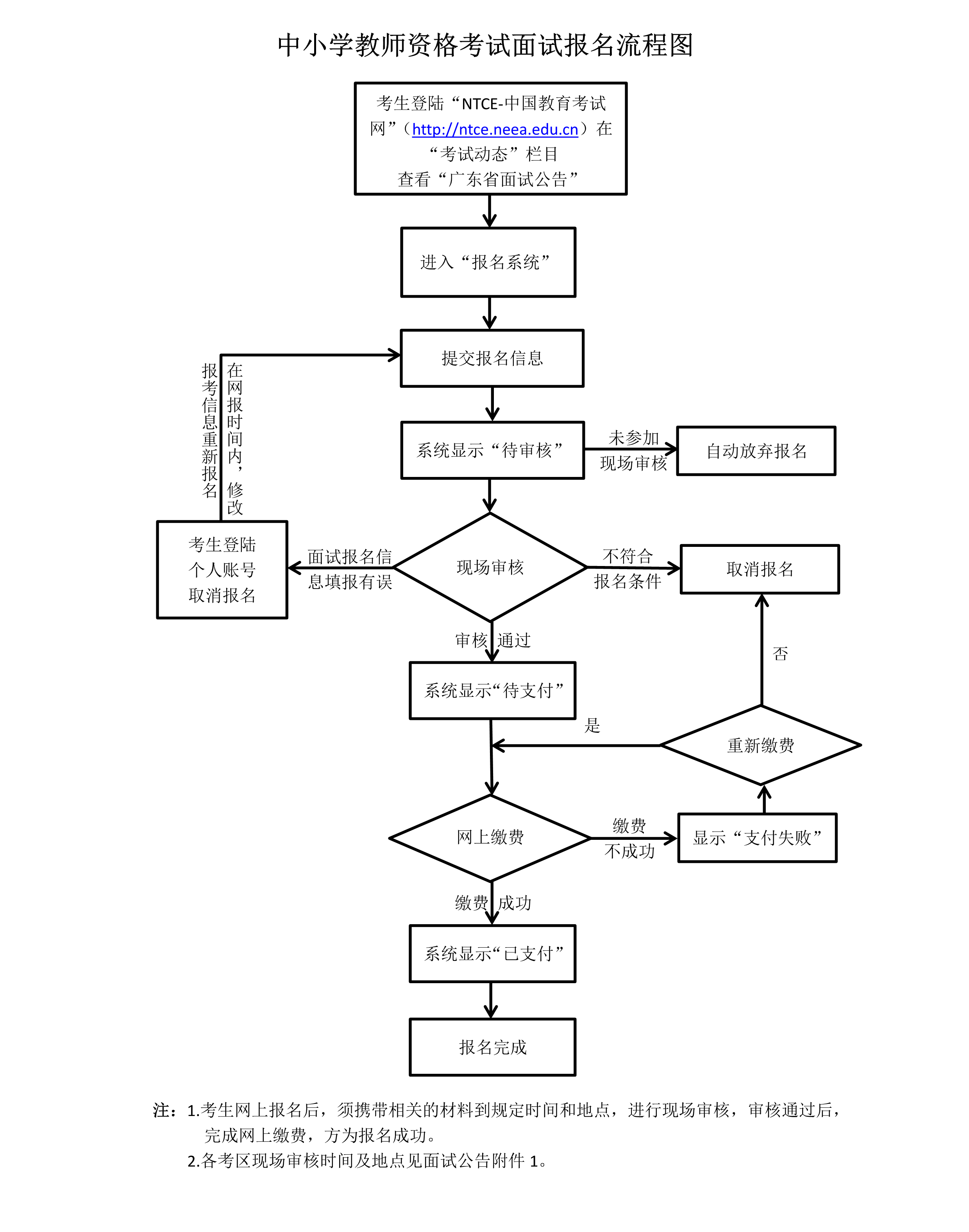
(一)网上报名
网上报名时间:2020年12月10日-13日。
符合面试报考条件的考生在报名时间内,登录“NTCE-中国教育考试网”按照栏目指引进行网上报名,准确填写面试类别、面试科目和面试考区等信息。报名时间截止后,报名系统将自动关闭,不再受理考生报名。
内地考生可选择户籍所在地、居住地(须办理当地居住证且在有效期内)、就读学校所在地(仅限普通高等学校三年级及以上的全日制学生、毕业学年的全日制专科学生、幼儿师范学校毕业学年全日制学生和全日制在读研究生,含港澳台学生)为报考考区。港澳台居民可选择居住地、教师资格考试笔试报考地为报考考区。
在深圳考区报考日语、俄语的考生须选择“深圳考区”为报考考区,在湛江考区报考日语、俄语的考生须选择“湛江考区”为报考考区,其他考区报考日语、俄语的考生集中在广州市南沙区考试,考生报名时须选“广州(南沙)考区” 为报考考区。
广州市报考幼儿园教师、中职专业课教师和中职实习指导教师的考生须选择“广州幼儿园、中职专业课考区”为报考考区,其他考生(含中职文化课考生)选择户籍所在地、居住地和就读学校所在区为报考考区。
面试报名流程如下:

(二)现场审核
考生网上报名完成后,应持相关证明材料在报考考区规定的时间和地点进行现场审核, 各考区的现场审核时间、地点、联系方式和受理范围见附件1。请考生及时查阅报考考区发布的考试信息。现场审核需提交以下证明材料:
1.在户籍所在地报考的考生:
(1)居民身份证(需在有效期内);
(2)本人户口本或集体户口证明;
(3)毕业证书。
2.在居住地报考的考生:
(1)居民身份证(需在有效期内);
(2)居住证(需在有效期内);
(3)毕业证书;
3.在就读学校所在地报考的考生:
(1)居民身份证(需在有效期内);
(2)学生证(需有有效注册信息)或学校学籍管理部门出具的在籍学习证明,具体样例见附件2;
4.港澳台地区的考生:
(1)港澳台居民居住证或港澳居民来往内地通行证或五年有效期台湾居民来往大陆通行证;
(2)学历(学位)证书。
选择“广州(南沙)考区” 报考日语、俄语的考生应在户籍地、居住地、就读学校所在地进行现场审核,港澳台人 员在报考地审核。
现场审核确认后,报名信息不得更改。未经现场审核的考生,视为自动放弃本次面试报名。
特别提示:2020年下半年广州、深圳考区的中小学教师资格考试(面试)现场审核改为网上审核。广州考区依托广州政务“穗好办”APP为申请人提供便捷服务,采用审核材料“零现场”方式,申请人不用到现场进行材料审核,申请人完成网报后,在手机端下载并安装“穗好办”APP,进行身份认证登录后,在“教师资格”相关业务栏目,按提示步骤完成上传相关材料的操作;深圳考区在“广东政务服务网深圳市教育局网上服务窗口”(http://www.gdzwfw.gov.cn/portal/branch-hall?orgCode=007542814)的“中小学教师资格考试面试资格审核”栏目提交本人“面试审核材料”。具体详情请关注广州、深圳考区发布的中小学教师资格考试(面试)公告。
(三)网上缴费
网上缴费时间:2020年12月16日前。
考生通过现场审核后,须于12月16日前登录“NTCE-中国教育考试网”进行网上缴费,支付成功后即为报名完成。现场审核通过但未在规定时间内缴费者视为自动放弃报名,逾期不再补缴。
根据教育部考试中心《关于中小学教师资格考试考务费标准的公告》(教试中心函〔2015〕147号)和《广东省发展改革委 广东省财政厅关于改革我省职业资格考试收费标准管理方式的通知》(粤发改规〔2019〕3号)的规定,面试费按每考生280元/人·次的标准收取 。面试费一旦缴纳不予退费,请考生注意。
(四)准考证打印
准考证打印时间:完成报名的考生,从2021年1月4日起可以登录“NTCE-中国教育考试网”打印准考证。
(五)面试
面试时间:2021年1月9日-10日。
考生应按准考证上注明的时间、考点和场次参加面试,考点和场次由报名系统随机生成。
各类考生面试程序如下:
第一类:报考幼儿园教师资格,小学语文、数学、英语、社会、科学、体育、音乐、美术等科目教师资格,初级中学语文、数学、英语、思想品德、历史、地理、物理、化学、生物、音乐、体育与健康、美术、信息科技、历史与社会、科学等科目教师资格,高级中学语文、数学、英语、思想政治、历史、地理、物理、化学、生物、音乐、体育与健康、美术、信息技术、通用技术等科目教师资格:
1.抽题。考点工作人员登录面试测评系统,从题库中随机抽取试题(幼儿园类别考生从抽取的2道试题中任选1道,其余类别只抽取1道试题),考生确认后,工作人员打印试题清单。
2.备课。考生持试题清单、备课纸进入备课室,撰写教案(或活动演示方案)。准备时间20分钟。
3.回答规定问题。考生由工作人员引导进入指定面试室。考官从试题库中随机抽取2道规定问题,要求考生回答。时间5分钟左右。
4.试讲或演示。考生按准备的教案(或活动演示方案)进行试讲(或演示)。时间10分钟。
5.答辩。考官围绕考生试讲(或演示)内容进行提问,考生答辩。时间5分钟左右。
6.评分。考官依据评分标准对考生面试表现进行综合评分。
第二类:报考小学心理健康教育、信息技术、小学全科,初中、高中、中职文化课心理健康教育、日语、俄语等科目教师资格:
1.抽题。考生从报考科目的教材(考点提供)中随机抽取章节(课),作为备课和试讲内容。其中,“小学全科”先从语、数、英、音、体、美六科中随机抽取1门科目,再从该科目教材中随机抽取章节(课),作为备课和试讲内容。工作人员将考生抽取的章节(课)登记在试题卡上,考生签名确认。试题卡一式两份,考生一份,考官组一份。
2.备课。考生持试题卡、备课纸,进入备课室,撰写教案(或活动演示方案)。准备时间20分钟。
3.回答规定问题。考生由工作人员引导进入指定面试室。考官从“面试测评系统”中随机抽取2道规定问题,要求考生作答。时间5分钟左右。
4.试讲(演示)。考生按照准备的教案(或活动演示方案)进行试讲(或演示)。时间10分钟。
5.答辩。考官围绕学生试讲(或演示)内容进行提问,考生答辩。时间5分钟左右。“小学全科”考官适当提问非试讲科目的知识。
6.评分。考官依据评分标准对考生面试表现进行综合评分。
第三类:报考中等职业学校专业课教师和实习指导教师的教师资格:
1.考生自带一本正式出版的本专业中职或以上学校的专业课或实习指导教材。抽题室工作人员对考生自带教材进行审核,审核通过后,考生随机抽取章节内容作为备课和试讲内容,抽题室工作人员将考生所抽题目登记在备课纸上,一式两份,考生签名确认后,一份交由考生备课,一份由考务工作人员交给考官。
2.备课。考生根据抽取的备课内容,进行教学设计。时间20分钟。
报考专业课教师的考生应按理论课或理实一体化课的要求,进行教学设计。报考实习指导教师的考生应按实验实训课的要求,进行教学设计。
3.专业概述。考生针对拟任教专业进行专业概述。时间5分钟左右。
4.试讲(演示)。考生按照准备的教学方案进行试讲(或演示)。时间10分钟。
5.答辩。考官围绕考生试讲(或演示)内容进行提问,考生答辩。时间5分钟左右。
6.评分。考官依据评分标准对考生面试表现进行综合评分。
(六)成绩公布
面试成绩公布时间:2021年3月3日。
考生可在面试成绩公布后登录 “NTCE-中国教育考试网”查询本人的面试成绩。考生如对本人成绩有异议,可在成绩公布后10个工作日内向报考考区申请成绩复核。
已通过中小学教师资格考试(笔试和面试)的考生,可自行登录中小学教师资格考试网站下载、打印PDF版考试合格证明。
五、考试违规处理
中小学教师资格考试属于《中华人民共和国刑法修正案(九)》中“法律规定的国家考试”范畴,考生在考试过程中,违反考试纪律作弊或提供虚假证明材料的,按照《国家教育考试违规处理办法》(教育部令第33号)和《中华人民共和国刑法修正案(九)》的规定接受有关部门的处理。
六、防疫要求
当前,我国新冠肺炎疫情防控工作已进入常态化,为保障广大考生和考试工作人员的生命安全和身体健康,考生需按照《教育部办公厅国家卫生健康委办公厅关于印发<新冠肺炎疫情防控常态化下国家教育考试组考防疫工作指导意见>的通知》(教学厅〔2020〕8号)要求,考前14天开始做好每日体温测量、记录并进行健康状况监测,体温测量记录以及出现身体异常情况的,要及时报告当地教育行政部门,经相关部门研判,具备条件方可参加考试。考生进入考点须出示“粤康码”或“穗康码”并进行体温检测。体温低于37.3℃方可进入,体温高于37.3℃的考生,须经医疗专业人员研判后,再决定考生能否继续参加考试。因考生人数众多,请各位考生提前到达考点,以保证按时进入考场。
七、其他注意事项
(一)考生须本人进行网上报名和现场审核确认,并对所填报的报考信息和提供的现场审核材料的准确性、真实性负责。禁止学校或任何机构替代考生报名,对违反规定而影响本人面试的,责任由考生本人承担。
(二)网上报名系统有判别考生笔试成绩是否具备面试报名资格的功能,考生只有在所报面试类别和科目对应的笔试各科目成绩均合格且在有效期内,才能在“中小学教师资格考试网”上进行面试报名。
(三)考生注册报名时上传的照片应为本人近6个月内的免冠正面证件照,此照片将用于准考证和考试合格证明,请考生按规定上传照片,如因照片上传不合格而影响本人考试的,责任由考生承担。
(四)参加2020年下半年之前全国中小学教师资格考试笔试成绩合格的考生,在面试报名时需要重新进行注册和填报个人信息,重新注册操作不影响考生的面试报名资格。参加2020年下半年笔试考试的考生不用重新注册。
(五)考生忘记注册密码可通过以下三种途径重置:
1.自助重置密码
考生可通过回答注册时预设的“密码保护问题”自助重置密码。
2.短信获取密码
考生可通过报名注册时所填写的手机号码短信获取密码(注:手机短信为考生重新获取密码的重要途径,在参加中小学教师资格考试期间,请考生慎重更换手机号码)。
3.拨打教育部考试中心客服电话
考生可在工作时间内通过拨打教育部考试中心客服电话进行密码重置(客服电话010-82345677)。
(六)已取得中小学教师资格考试合格证明且在有效期内的考生,可在每年春季或秋季,向户籍所在地、居住地(须办理当地居住证且在有效期内)、就读学校所在地(仅限应届毕业生和在读研究生,含港澳台学生)教育行政部门申请认定相应的教师资格。港澳台居民向居住地、教师资格考试所在地教育行政部门申请认定相应的教师资格。教师资格认定的具体时间、流程、需提交的材料等事宜,请向拟申请认定的教育行政部门咨询。广东省每年中小学教师资格认定信息敬请关注“中国教师资格网”(https://www.jszg.edu.cn), 广东省教育厅网站(ttp://edu.gd.gov.cn)和广东省教育厅官方微信(广东教育)。
(七)更多全国中小教师资格考试面试相关信息,敬请关注“NTCE-中国教育考试网”,广东省教育厅网站和广东省教育厅官方微信(广东教育)。如有疑问可拨打咨询电话020-37628372。
附件:1.2020年下半年中小学教师资格考试(面试)广 东各考区现场审核点信息汇总表
2.学籍证明(样例)
广东省教育厅
2020年12月2日
点击继续阅读>>
扫码登录
扫码关注“广东教师考试信息”微信公众号
即可查看余下内容
广东教师资格
